All articles| All Pictures| All Softwares| All Video| Go home page| Write articles| Upload pictures

Reading number is top 10 articles
老玩家谈sV98菜鸟如何能驾驭
泡泡战士--基本功入门 各类操作指法解析
安委办:江西上饶瓦斯爆炸煤矿存违法组织生产问题
Iron Man: United Kingdom for Rhino to create with the armor of God,
Trump spokesman said: there is no evidence Russia network intervention United States presidential elections,
轻舟过洱海 碧波万顷开
1 Chinese scholars in Japan lost contact, I demanded the Embassy or Consulate to find
中国气象局取消“雷评”等事项 曾遭总理痛批
梦幻国度圣火令任务介绍
《洛汗》游戏系统-PVE系统
Reading number is top 10 pictures
住院一星期,检测费两万
The money of more than 100 countries and regions20
八个盛产美女的国家2
Startling Russian girl blind date scene2
Hunan province aizhai super-large suspension bridge open to traffic and 4 world first1
Exquisite decoration is not paying too much4
接财神,大吉大利,财源滚滚来
Abdominal hit by iron--HangZhou best driver parking save passengers
Is said to be a Chinese female artist fame explicit pictures before1
到南昌西站了2
Download software ranking
ASP.NET.2.0.XML.高级编程(第3版)
Twenty piece of palm leaf
尖东毒玫瑰B
《小姨子》英文版14
Unix video tutorial12
Jinling thirteen stock
Boxer's Top ten classic battle3
Unix video tutorial7
Boxer's Top ten classic battle1
打鸟视频
delv published in(发表于) 2018/3/12 1:48:22 Edit(编辑)
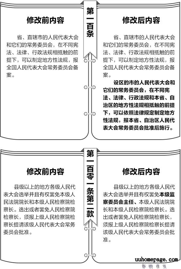
2018年中华人民共和国宪法修改对照表

2018年中华人民共和国宪法修改对照表



添加到del.icio.us 添加到新浪ViVi 添加到百度搜藏 添加到POCO网摘 添加到天天网摘365Key 添加到和讯网摘 添加到天极网摘 添加到黑米书签 添加到QQ书签 添加到雅虎收藏 添加到奇客发现 diigo it 添加到饭否 添加到飞豆订阅 添加到抓虾收藏 添加到鲜果订阅 digg it 貼到funP 添加到有道阅读 Live Favorites 添加到Newsvine 打印本页 用Email发送本页 在Facebook上分享


Disclaimer Privacy Policy About us Site Map

If you have any requirements, please contact webmaster。(如果有什么要求,请联系站长)
Copyright ©2011-
uuhomepage.com, Inc. All rights reserved.